
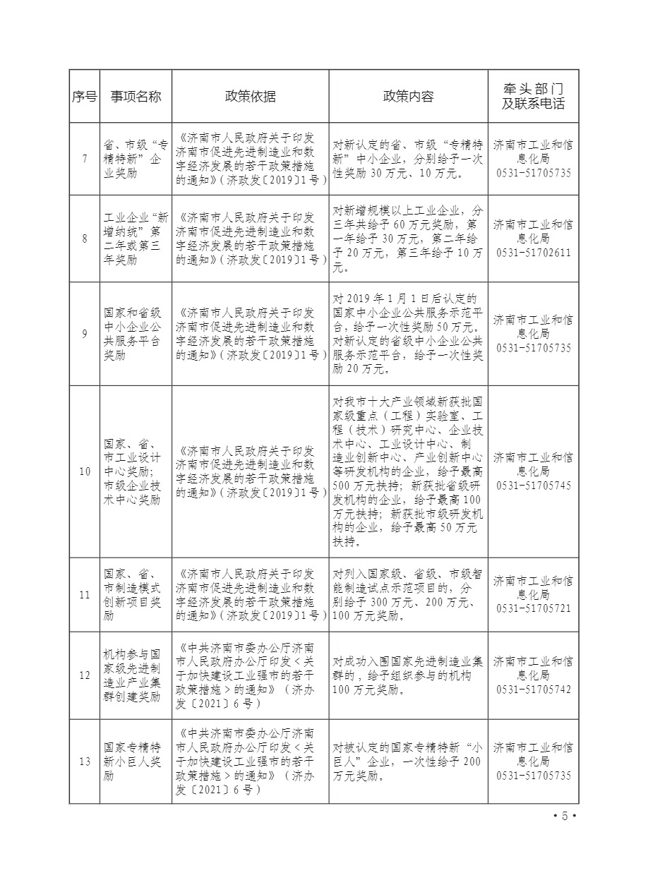
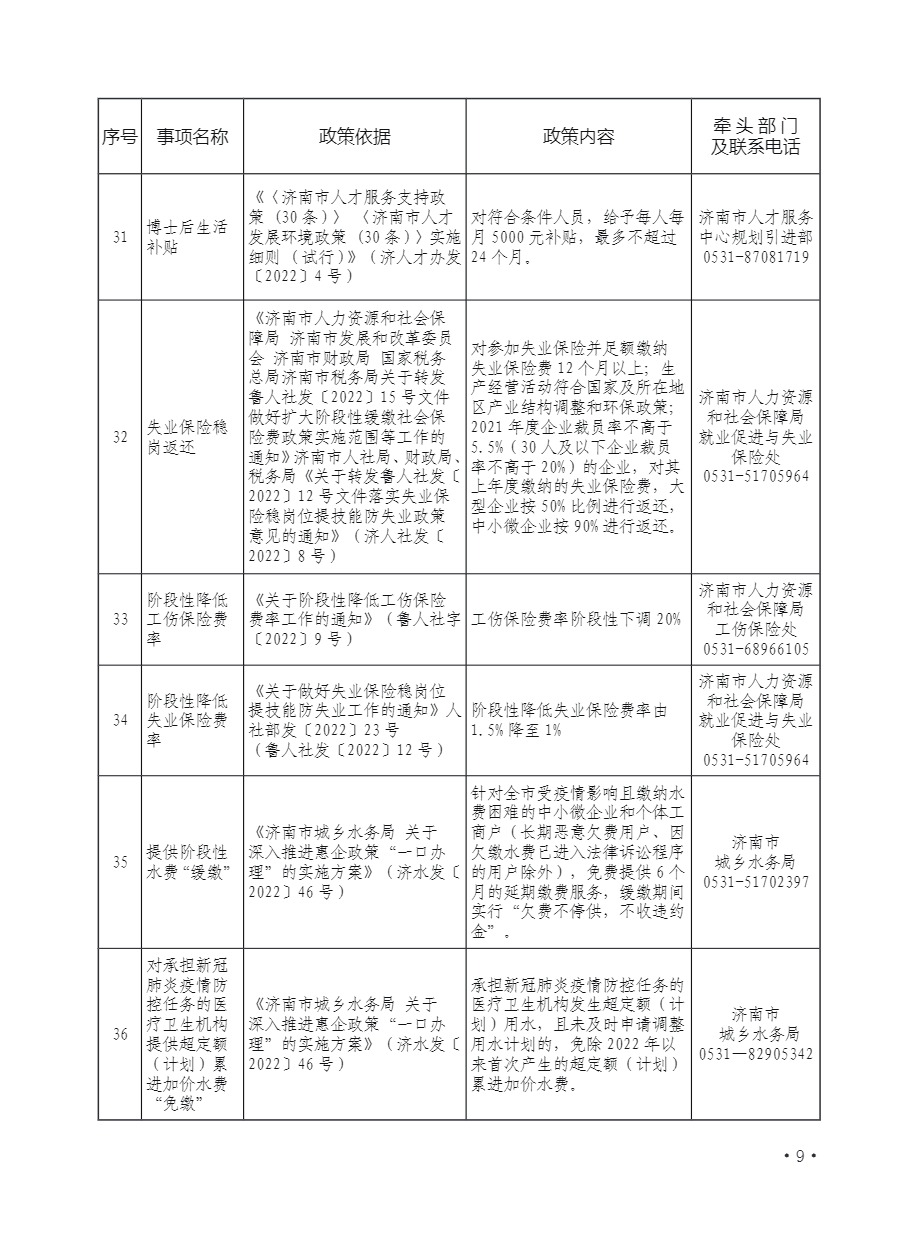
为持续优化营商环境,聚焦解决惠企政策兑现难、多头跑等问题,济南市成立企业服务中心,作为市委、市政府服务企业的总入口和总出口,统筹协调全市惠企政策资源和各部门涉企服务职能,推进涉企服务“一口办理”和惠企政策“免申即享”。为有效激发市场主体活力,切实提升市场主体获得感,我市已出台两批惠企政策“免申即享”清单,即2021年10月29日《关于公布市级惠企政策“免申即享”清单(第一批)的通知》(济政办函〔2021〕24号)、2022年10月26日《关于公布济南市惠企政策“免申即享”清单(第二批)的通知》(济政办字〔2022〕53号),共包含市级36个、区县级68个,符合条件的企业无需申请,即可享受政策红利。欢迎企业咨询使用,更多政策与服务可登录泉惠企·济南市企业服务综合智慧平台(www.quanhuiqi.cn)详细了解,请您提出宝贵意见,我们将热忱为您服务!
济南市企业服务中心




















